Ir para o conteúdo.
|
Ir para a navegação
Ferramentas Pessoais
Ferramentas de acessibilidade
Aumentar texto
Redefinir texto
Diminuir texto
Fonte legível
Escala de cinza
Alto Contraste
Contraste Negativo
Fundo claro
Links Sublinhado
Leitor de tela
Redefinir
Câmara Municipal de Foz do Iguaçu - PR
Acessar
Mapa do Site
Acessibilidade
Contato
Contraste
VLibras
Busca
Busca Avançada…
Página Inicial
Contatos
Perguntas Frequentes
Você está aqui:
Página Inicial
/
Banco de Imagens
/
Organograma
/
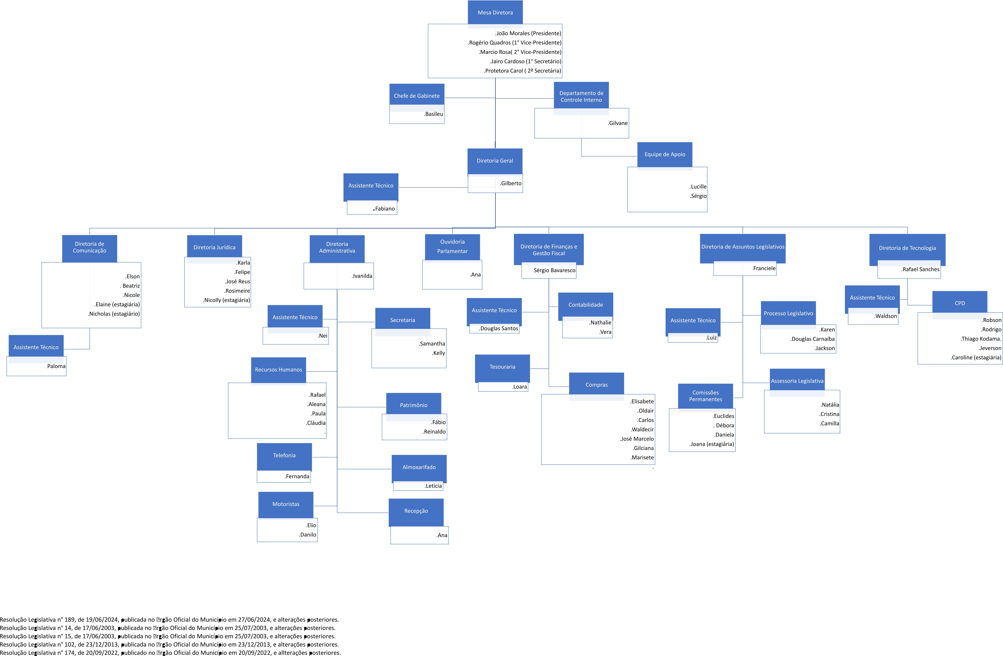
Organograma28062024.jpg
Info
por
Diretoria de Comunicação
—
última modificação
28/06/2024 12h38
Imagem no tamanho completo:
866 KB
|
Visão
Download